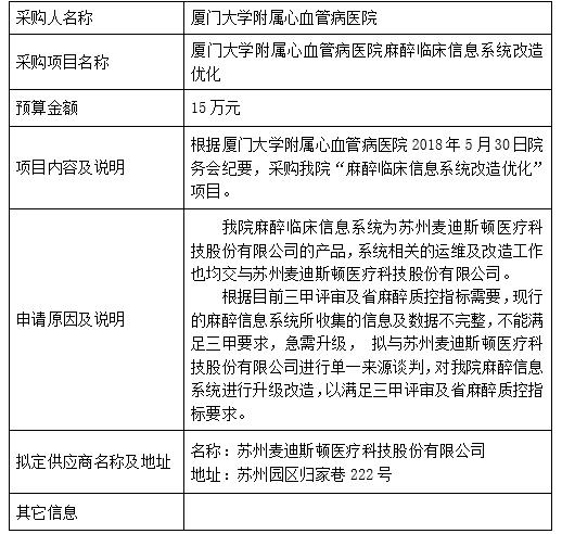
主播福利 麻醉临床信息系统改造优化项目单一来源采购公示
2018-07-10
分享
主播福利 麻醉临床信息系统改造优化项目单一来源采购公示
主播福利 申请“麻醉临床信息系统改造优化”采用单一来源采购方式,现将项目有关情况进行公示,公示期为5个工作日,从2018年7月9日起至2018年7月15日止。

如供应商、单位或者个人对公示内容有异议,请于公示期内以书面形式(包括单位名称、联系人、地址、联系电话)将意见反馈至主播福利 (地址:厦门市思明区湖滨南路205号 邮编:361000 联系人:陈先生 联系电话: 2292790 传真:2292304),并同时抄送主播福利 纪检监察部门(地址:厦门市思明区湖滨南路205号 邮编:361000 联系电话:2993166)。
主播福利
2018年7月9日
