Cell Stem Cell 主播福利 王焱/任洁团队发现经典Wnt信号通路可诱导功能性房室结细胞形成
心脏器官移植是治疗终末期心力衰竭最有效的策略,而目前最大的难点是缺乏器官来源。随着3D生物打印技术的发展,使得在体外构建具有正常功能的人类心脏器官成为可能。随着该技术不断成熟,无疑将为需要心脏移植的患者提供可能的器官来源。当下,由于在体外构建心脏器官缺乏包括房室结细胞在内的一些重要细胞类型,因此在体外构建具有正常功能的心脏器官仍然颇具挑战。房室结细胞是心脏传导系统的重要组成部分,可延迟心房与心室之间的电传导,从而保证血液能高效地被运送到全身。功能性房室结细胞的获得将为未来体外心脏器官的构建提供必需的重要细胞来源,而具有正常功能的人多能干细胞来源的房室结细胞的体外分化策略尚无报导。
2024年2月15日,主播福利 的王焱教授/任洁研究员团队在Cell Stem Cell (IF=23.9)期刊上发表了题为“Canonical Wnt signaling directs the generation of functional human PSC-derived atrioventricular canal cardiomyocytes in bioprinted cardiac tissues”的研究论文,首次建立了在体外获得功能性的人多能干细胞来源的房室结细胞的分化策略。

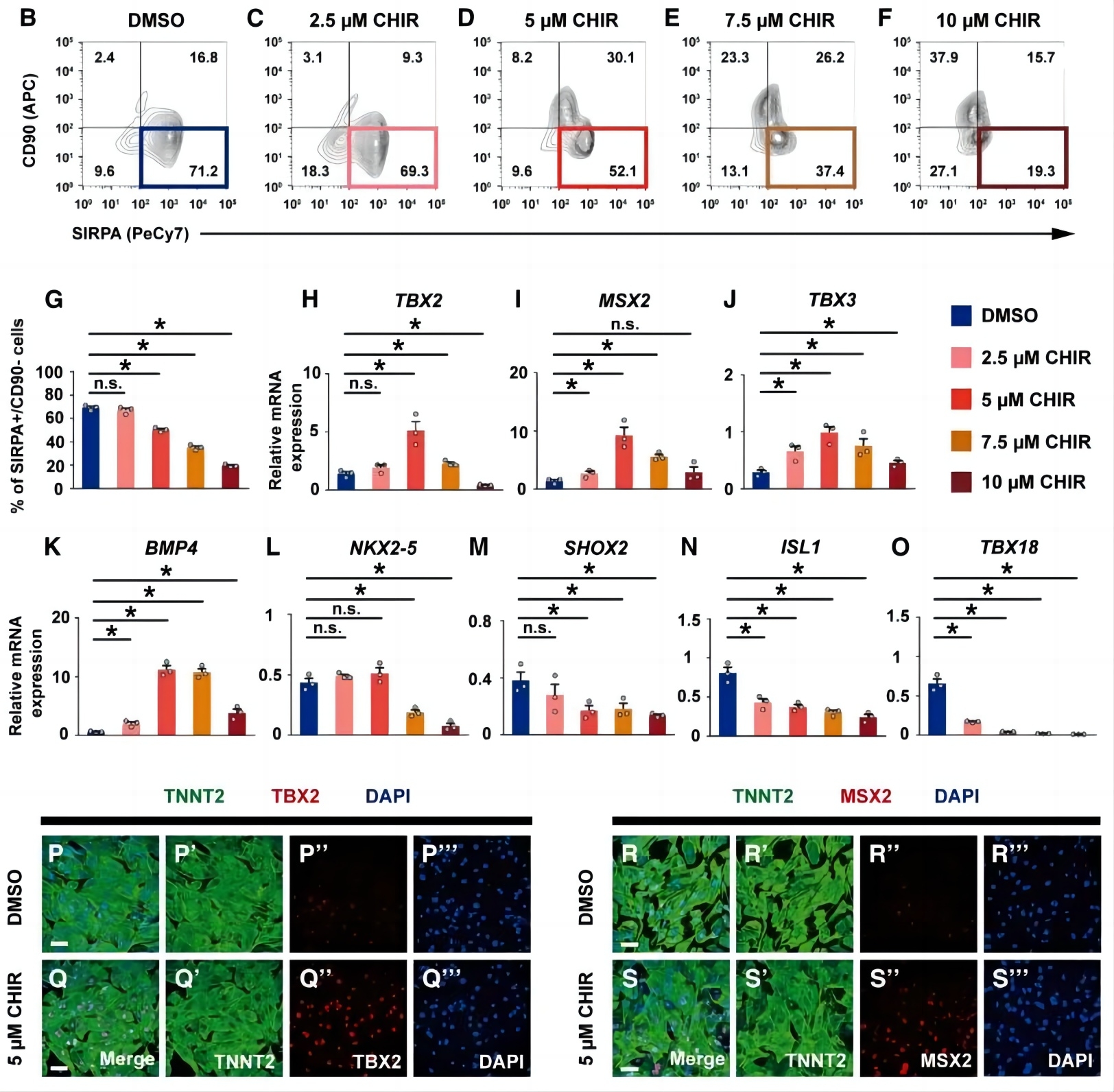
首先,通过模拟房室结细胞的体内发育过程,研究人员在人多能干细胞体外特定分化时期激活经典Wnt信号通路,获得了具有房室结细胞形态并表达房室结细胞标记基因的多能干细胞来源的房室结细胞,并通过免疫荧光染色技术在蛋白表达水平对标记基因的表达进行了充分验证。

接下来,研究人员利用单细胞测序技术,发现这些房室结细胞的转录组不仅与小鼠胚胎房室结细胞的转录组具有相似性,而且其转录组显著富集与心脏传导和心脏收缩相关的基因集,同时其转录组完全不同于人多能干细胞来源的心脏起搏细胞或者未成熟的心肌细胞,进一步证明这些房室结细胞在基因表达水平上具有房室结细胞的基因表达特征。

随后,研究人员又通过H3K27ac ChIP-seq表观遗传分析,发现这些房室结细胞标记基因的增强子区域都有显著的H3K27ac峰值,与小鼠胚胎房室结细胞的表观遗传特征相一致,从而证明这些房室结细胞在表观遗传水平上也具有房室结细胞的显著特征。同时,这些房室结细胞的活性增强子区域显著富集转录因子TCF/LEF基序,说明经典Wnt信号通路对这些房室结细胞相关基因的激活具有关键作用。

接下来,研究人员通过单细胞膜片钳技术,发现这些房室结细胞表现出类似房室结细胞的动作电位,进而从电生理水平上证明这些细胞具有房室结细胞的电生理特性。最后,利用3D生物打印技术,研究人员还在体外构建了“迷你蝴蝶结”模型,并发现这些房室结细胞在模型中具有延迟电传导的功能,从而进一步证明这些人多能干细胞来源的房室结细胞具有房室结细胞的正常生理功能。

综上所述,研究人员通过在特定分化时期激活经典Wnt信号通路,获得了人多能干细胞来源的在形态水平、分子水平、转录组水平、表观遗传水平以及功能水平与体内房室结细胞具有相似特征的房室结细胞。该研究不仅为房室结发育与疾病模型的构建提供了可能的策略,而且也为未来构建具有正常功能的人类心脏器官提供了可能的细胞来源。

主播福利 的任洁研究员、王焱教授为该论文通讯作者;厦门大学研究生叶晨曦、杨川铼、张和强以及主播福利 高蕊研究员为该论文共同第一作者;厦门大学公共卫生学院程通教授、主播福利 张雁惠副教授在研究过程中给予大力帮助和支持。
